Один из наиболее часто используемых компонентов электроники – таймер-генератор. Современный формат выпуска его конструкций организован в виде специализированных сборок, применяемых в миллионах различных устройств. Наиболее распространенный таймер такого типа, или, с другим названием, – реле времени, 555 серия микросхем, впервые выпущенная и разработанная компанией Signetic в 1971 году.
За неимением конкуренции на тот период, она получила очень высокое признание и распространение в схемах электрических приборов. Характеристики и выдаваемый сигнал серии таймеров NE555 (изначальное название) позволил применять их при разработке генераторов, модуляторов, систем задержки, различных фильтров, преобразователей напряжения. С развитием цифровой техники, микросхема не потеряла свою актуальность и применяется уже в качестве ее элемента.
Основная задача таймера 555 – создавать одиночные или множественные импульсы с точным разграничением временных интервалов между ними.
Внешний вид микросхемы NE555
Особенности и характеристики
Простой генератор импульсов на основе 555
Наиболее известная особенность 555 серии микросхем, снижающей количество областей их применения – внутренний делитель напряжения. Он задает фиксированный уровень порога срабатывания обоих компараторов устройства, сменить который невозможно.
Питание таймера 555 серии осуществляется напряжением от 4,5 до 16 вольт. Ток потребления непосредственно зависит от этого параметра и составляет от 2 до 15 мА. Характеристики выходного сигнала отличаются у различных производителей. В основном, его ток не превышает 200 мА.
Температурные режимы также зависят от сборки. Обычные NE555 рассчитаны на эксплуатацию в промежутке от 0 до 70°С. Военные варианты таймера (исторически обозначенные серией SE) допускают более широкий диапазон – от -55 до 125°С.
В период активности таймера на выходе присутствует напряжение, оно равно приходящему на шине питания за вычетом 1,75В. В остальных случаях на этом контакте 0,25В, при общем напряжении +5В. Терминология описывает эти состояния, как высокий и низкий уровень сигнала.
Запуск таймера к генерации производится импульсным сигналом 1/3 вольт от питания устройства. Форма его любая – синусная или прямоугольная.
Элементы схемы, определяющие временные параметры срабатывания
Время срабатывания изменения состояния устанавливается характеристиками внешнего конденсатора между контактом разряда и землей, а также сопротивлением двух резисторов. Первый расположен на шине питания и соединяет ее с входом останова работы микросхемы. Второй находится на линии между предыдущим и контактом разряда, но до описанной ранее емкости.
Что из себя представляет микросхема NE555 и где её можно использовать
Микросхема NE555 разработана в 70-е годы прошлого столетия и по настоящее время пользуется огромной популярностью у профессионалов и любителей. Она представляет собой таймер, заключенный в корпус с 8 выводами. Выпускается в исполнении DIP или в различных вариантах для поверхностного монтажа (SMD).
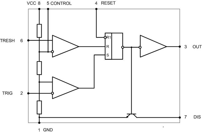
Микросхема содержит два компаратора – верхний и нижний. На их входах сформировано опорное напряжение, равное 2/3 и 1/3 питающего напряжения. Делитель образован резисторами сопротивлением 5 кОм. Компараторы управляют RS-триггером. К его выходу подключены буферный усилитель и транзисторный ключ. У каждого компаратора свободен один вход, он служит для подачи внешних управляющих сигналов. Верхний компаратор срабатывает при появлении высокого уровня и переводит выход микросхемы в низкий уровень. Нижний «караулит» снижение напряжения ниже 1/3 VCC и устанавливает на выходе таймера логическую единицу.
Достоинства и недостатки
Основное достоинство реле времени на 555 чипе –низкая цена и громадное количество разработанных и использующих его схем электрооборудования.
Существуют и недостатки, которые, впрочем, исправлены в выпусках микросхем с транзисторной базой на основе КМОП. При использовании биполярных, в момент изменения состояния генерирующего каскада в противоположный, на выводах могло возникнуть паразитное напряжение до 400 мА. Проблема решается установкой полярного конденсатора 0,1 мкФ, между управляющим контактом и общим проводом.
Конденсатор, уменьшающий влияние помех на устройство
Можно повысить и помехоустойчивость микросхемы таймера. Для этого размещают неполярный конденсатор 1 мкФ на линию цепи питания.
Плюсы и минусы
Плюсы : независимая от частоты регулировка скважности, SSTC никогда не уйдет в CW режим, если подгорит прерыватель. Минусы : скважность нельзя увеличивать «бесконечно много», как например на UC3843, она ограничена емкостью конденсатора и скважностью самого генератора (не может быть больше скважности генератора)
Ток через конденсатор идет плавно
Минусы : скважность нельзя увеличивать «бесконечно много», как например на UC3843, она ограничена емкостью конденсатора и скважностью самого генератора (не может быть больше скважности генератора). Ток через конденсатор идет плавно
На последнее не знаю как драйвер реагирует (плавную зарядку). С одной стороны драйвер также плавно может открывать транзисторы и они будут сильнее греться. С другой стороны UCC27425 — цифровая микросхема. Для нее существует только лог. 0 и лог. 1. Значит пока напряжение выше порогового — UCC работает, как только опустилось ниже минимального — не работает. В этом случае все работает в штатном режиме, и транзисторы открываются полностью.
Режимы работы устройства
Основные режимы использования микросхемы 555 серии – одновибратор, мультивибратор и триггер Шмитта.
Первый применяется для создания единовременного сигнала заданной длительности при подаче входного напряжения на стартовый контакт чипа.
Второй – для генерации множества автоколебательных импульсов прямоугольной формы.
Третий, благодаря эффекту памяти предыдущего сигнала и трех вариантов исходящих согласно внутренней логики, в системах задержки и цифровых устройствах.
Одновибратор
В этой схеме, при подаче сигнала любой формы на второй вход 555 серии, будет генерироваться импульс на третьем ее выходе. Его длительность зависит от характеристик сопротивления R и емкости C. Вычислить необходимое время действия исходящего сигнала можно по формуле t=1,1*C*R.
Схема одновибратора
Мультивибратор
В отличие от предыдущей схемы, мультивибратору для начала постоянной генерации не нужна подача внешнего сигнала. Достаточно только произвести подключение питания. На выходе импульсы прямоугольной формы с изменением состояния в течение t2 и с периодом действия t1.
Их время рассчитываться от параметров R1 и R2 по формулам:
Период и частота:
Чтобы достичь времени импульса большего, чем время паузы, используют диод, соединяющий катодом 7 контакт микросхемы (разряд), с 6 (останов) через свой анод.
Мультивибратор
Прецизионный триггер Шмитта
Функциональность в рамках инвертирующего прецизионного переключателя в 555 серии обеспечивается наличием двух порогового компаратора и RS — триггера. Напряжение на входе разделяется на три части, при достижении пороговых значений которых и изменяется состояние выдачи сигнала устройством.
Разграничение делается по полярности, причем для переключения достаточно 1/3 общего вольтажа питания любого из полюсов. На выходе, при получении порогового сигнала на входе, возникает импульс, инвертированный полярно относительно изначального. Его уровень постоянен и длится он ровно то время, которое действует инициирующий импульс.
Проще говоря, триггер Шмитта — это инвертирующий одновибратор с памятью полярности предыдущего сигнала.
Используется подобная схема в системах, где требуется избавление от излишнего шума и приведение его последовательностей к необходимым пороговым значениям.
Схема триггера Шмитта с графиком выравниваемых уровней сигнала
Таймер NE555
История изобретения этого таймера показывает, что настоящие шедевры делаются не всегда в самые лучшие для изобретателей времена, и часто даже в совершенно не высокотехнологичных условиях. Ганс Камензинд в свои 33 года кроме служебных обязанностей имел мечту. Это не всегда бывает по вкусу начальству, и ему пришлось уволиться. Свой шедевр он придумал, сидя в гараже в 1971 году, а через год микросхема на восьми ножках бойко пошла в производство и продажу. Схема простая и, как оказалась, полезная. Быть может, не последнюю роль в удаче сыграло и название, которое толком и объяснить не могут: почему NE — от названия фирмы Signetics? Почему 555 — потому что им полюбилась пятерка? Таймер? — да, но не такой, как обычные. Те, что всегда только безостановочно тикают импульсами, а этот может выдать очень точный интервал времени, и не в каких-то привычных в импульсной технике микросекундах, а в достаточно ощутимом интервале: взять и включить лампочку на несколько секунд.
Ганс Р. Камензинд (Hans R. Camenzind)
Схема, как часто и все гениальное, оказалась на стыке двух техник: импульсной и аналоговой.
Аналоговые — операционные усилители — усиливают сигнал до нужного стандарта (2 на входах (двухпороговый компаратор) и 1 на выходе). А в середине работает импульсный RS-триггер, который может как генерировать импульсы (мультивибратор), так и выдавать одиночный импульс заданной протяженности (одновибратор).
И все очень легко регулируется — практически, соотношением параметров двух резисторов и одной емкости, подключенных к микросхеме на входах, а также подачей других сигналов на входы.
Первая NE555
«Эволюция» микросхемы NE555
Видимо, схема имеет какое-то неуловимо удачное соотношение простоты управления и простоты конструкции, что в сочетании с неожиданным многообразием работы элементов и придало ей популярности на протяжении стольких лет. Потому что перечисленные свойства, как следствие, выразились в совсем даже невысокой стоимости и в применимости в разных схемах — и ширпотребовских, и профессиональных. Они хороши для использования в детских игрушках, реле времени, кодовых замках, космических аппаратах. А ежегодные продажи исчисляются до сих пор миллиардами штук по всему миру. Причем за все время схема не претерпела практически никаких изменений. По какой причине слово «эволюция» под рисунком выше и взято в кавычки. Таймер 555 выпускают многие фирмы по всему миру. Известны и отечественные аналоги NE555 — микросхема КР1006ВИ1 и ее КМОП вариант КР1441ВИ1.
Область применения НЕ555
Возможности микросхемы дают широкий спектр техники, в которой она используется. Мультивибраторы на 555 серии встречаются практически во всех схемах генерации сигналов.
Примером служат различные звуковые и световые оповещающие устройства, детекторы металла, освещенности, влажности или касания. Таймер, заложенный в микросхему, позволяет создавать реле времени, для контроля работы различного оборудования по определенным человеком периодам.
Варианты исполнения в виде триггера Шмитта применяются как фильтрующие преобразователи зашумленных сигналов, для придания им правильной прямоугольной формы. Актуальность подобные схемы имеют и в цифровой технике, в которой используются только два вида импульсов – его наличие и отсутствие.
Схема импульсного источника питания двухполярного напряжения
Он собран на одной микросхеме NE555 (рис.1), которая служит задающим генератором прямоугольных импульсов. Генератор собран по классической схеме. Частота следования выходных импульсов генератора 6,474…6,37 кГц. Она изменяется в зависимости от напряжения питания, которое может быть 3,6 В (3 аккумулятора в кассете питания) и 4,8 В (при 4 аккумуляторах в кассете). В схеме импульсного источника питания были использованы аккумуляторы ENERGIZER типоразмера АА емкостью 2500 мА-ч. Прямоугольные импульсы с выхода 3 МС 555 через ограничивающий резистор R5 подаются на базу транзисторного ключа VT1, нагрузкой которого является дроссель L1 индуктивностью 3 мГн. При резком запирании этого транзистора в дросселе L1 наводится большая ЭДС самоиндукции. Полученные таким образом высоковольтные импульсы поступают на два параллельных выпрямителя с удвоением напряжения, на выходах которых будут два разнополярных напряжения ±4,5…15 В.
Эти напряжения можно регулировать, изменяя скважность выходных импульсов с помощью потенциометра R1. Постоянное напряжение с движка R1 попадает на вывод 5 МС555 и меняет скважность, а следовательно, и выходные напряжение обоих выпрямителей. Выходные напряжения этого источника будут идеально равны только в том случае, когда скважность импульсов генератора будет равна 2 (длительность импульсов равна паузе между ними)
При другой скважности импульсов выходные напряжения источника в точках А и Б будут несколько разниться (до 1…2 В). Столь небольшая разница обеспечивается применением в схеме импульсного источника питания выпрямителей удвоения, конденсаторы которых заряжаются как положительными, так и отрицательными импульсами. Этот недостаток компенсируется простотой и дешевизной схемы.
В этой схеме импульсного источника питания можно использовать дроссели от электронных балластов негодных экономичных ламп дневного света. Разбирая эти лампы, старайтесь не повредить спиральные или U-образные стеклянные трубки, так как они содержат ртуть. Делать это лучше на открытом воздухе. На некоторых дросселях, особенно импортных, нанесена величина индуктивности в мГн (2.8, 2.2, 3.0, 3,6 и т.д.). Входные и выходные напряжения, потребляемый ток и частоты следования импульсов для схемы рис.1 приведены в табл.1.
Отечественные и зарубежные производители
Микросхема-таймер 555 серии настолько популярна, что ее аналоги изготавливаются мощностями практически всех известных брендов микроэлектронной промышленности. Причем территориально расположенных не только в США, но и других странах мира. Среди них: Texas Instrument, Sanyo, RCA, Raytheon, NTE Silvania, National, Motorola, Maxim, Lithic Systems, Intersil, Harris, Fairchild, Exar ECG Phillips и множество других.
Зачастую номер серии от конкурентов содержит отсылку к оригинальной NE555. Встречается маркировки NE555N, НЕ555Р или им подобные.
Российская КР1006ВИ1
Производится таймер и в России, с маркировкой микросхемы КР1006ВИ1 с биполярными транзисторами и КР1441ВИ1 по КМОП технологии. Национальный вариант немного отличается от классического 555 серии – в нем вход остановки обладает большим приоритетом, чем сигнал запуска.
Плюсы и минусы
Описание микросхемы к155ла3
Плюсы: независимая от частоты регулировка скважности, SSTC никогда не уйдет в CW режим, если подгорит прерыватель. Минусы: скважность нельзя увеличивать «бесконечно много», как например на UC3843, она ограничена емкостью конденсатора и скважностью самого генератора (не может быть больше скважности генератора)
Ток через конденсатор идет плавно
Минусы: скважность нельзя увеличивать «бесконечно много», как например на UC3843, она ограничена емкостью конденсатора и скважностью самого генератора (не может быть больше скважности генератора). Ток через конденсатор идет плавно
На последнее не знаю как драйвер реагирует (плавную зарядку). С одной стороны драйвер также плавно может открывать транзисторы и они будут сильнее греться. С другой стороны UCC27425 — цифровая микросхема. Для нее существует только лог. 0 и лог. 1. Значит пока напряжение выше порогового — UCC работает, как только опустилось ниже минимального — не работает. В этом случае все работает в штатном режиме, и транзисторы открываются полностью.
Как сделать реле времени 555 своими руками
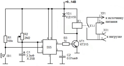
Одним из вариантов ознакомления с таймером 555 серии будет изготовление своими руками реле времени. Схема достаточно проста, считается классической и доступна к повторению специалистом любого уровня.
Схема таймера отключения
Запуск производится нажатием тумблера SB1. Длительность подстраивается резистором R2. На представленной схеме среднее время работы находится в пределах 6 секунд. Для его увеличения, без изменения характеристик R2 повышают емкость C1.
Если требуется суточный цикл работы, то понадобится конденсатор на 1600 мкФ. Если устройство будет применяться в условиях, близких к реальности, – количество фарад меняют на более подходящее к нужному времени работы. Расчет производится согласно формуле: T=C1*R2, где C1 емкость соответствующего конденсатора на схеме, R2 среднее сопротивление мегаом подстроечного резистора.
Более точная калибровка времени действия будет устанавливаться в процессе использования переменным резистором R2.
Немного о нумерации используемых контактов микросхемы 555 серии, то есть ее распиновка:
- «Земля» (GND) – минус питания.
- «Запуск» (Trigger) – на контакт поступает импульс, начинающий работу таймера. Инициируется нажатием тумблера.
- «Выход» (Output) – пока таймер активен, на контакте генерируется исходящий сигнал. Его вольтаж равный Vпитания-1,7В, через ограничивающий резистор R3 позволяет открыть базу транзистора VT1. В свою очередь, полупроводниковый усилитель начинает пропускать напряжение на пусковое реле К1, которое уже коммутирует ток к потребителю. Диод VD1 в схеме предотвращает бросок паразитных токов в моменты активации.
- «Сброс» (Reset) – при подаче отрицательного сигнала таймер переводится в 0 и останавливается. Чтобы такого не произошло, в схеме сделан подвод положительного полюса питания через сопротивление к этому контакту.
- «Контроль» (Control Voltage) – для такого простого устройства, этот вход микросхемы соединяется массой через емкость. Подобная конструкция повышает помехоустойчивость всей сборки.
- «Остановка» (Threshold) – в схеме контакт просто присоединен к положительному полюсу питания. В более сложных системах, кратковременное его замыкание на минус остановит работу таймера.
- «Разряд» (Discharge) – контакт предназначен для соединения 555 микросхемы с задающей временный интервал емкостью.
- «Питание» (VCC) – плюс напряжения схемы.
Схема импульсного источника питания на двух NE555
На рис.2 показана схема импульсного источника питания с двумя таймерами NE555. Первая из этих микросхем (DD1) включена по схеме мультивибратора, на выходе которого проявляются короткие прямоугольные импульсы, снимаемые с ножки 3. Частота следования этих импульсов изменяется с помощью потенциометра R3. Этим импульсы поступают на дифференцирующую цепочку C3R5 и параллельно подключенный к резистору R5 диод VD1. Поскольку катод диода подключен к шине питания, короткие положительные всплески продифференцированных импульсов (фронты) шунтируются малым прямым сопротивлением диода и имеют незначительную величину, а отрицательные всплески (спады), попадая на запертый диод VD1, свободно проходят на вход ждущего мультивибратора МС DD2 (ножка 2) и запускают его. Хотя на схеме VD1 указан как Д9И, в этой позиции желательно использовать маломощный диод Шотки, а, в крайнем случае, можно использовать кремниевый диод КД 522.
Резистор R6 и конденсатор С6 определяют длительность выходного импульса ждущего мультивибратора (одновибратора) DD2, управляющего ключом VT1. Как в предыдущей схеме импульсного источника питания ток через транзистор VT1 регулируется резистором R7, а нагрузкой служит дроссель из балласта экономичных ламп дневного света 3 мГн. Поскольку частота генерации МС ниже, чем в первой схеме, то конденсатор выпрямителя с удвоением напряжения С7 имеет емкость 10 мкФ, а для уменьшения габаритов в этой позиции использован керамический SMD-конденсатор, но можно использовать и другие типы конденсаторов: К73, КБГИ, МБГЧ, МБМ или электролитические на подходящее напряжение. Входные и выходные напряжения, потребляемый ток и частоты следования импульсов для схемы рис.2 приведены в табл.2.
Питание микросхем
В окончании находится транзистор, у которого коллектор открыт – он выполняет ряд функций, зависит все от того, какая конкретно задача перед ним стоит. Рекомендуется на интегральные микросхемы NE, SA, NA подавать напряжение питания в диапазоне 4,5-16 В. Только для в случае применения микросхем 555 с аббревиатурой SE допускается увеличение до 18 В.
Максимальный ток потребления при напряжении 4,5 В может достигать 10-15 мА, минимальное значение – 2-5 мА. Существуют микросхемы КМОП, у которых ток потребления не превышает 1 мА. У отечественных ИМС типа КР1006ВИ1 ток потребления не превышает 100 мА. Подробное описание микросхемы 555 и ее отечественных аналогов можно найти в даташитах.
Генератор пилообразного напряжения на 555 таймере
Пилообразный сигнал может быть сформирован разными способами, одним из наиболее популярных способов является заряд конденсатора стабильным током. При этом напряжение на конденсаторе будет линейно нарастать, и если полностью разряжать конденсатор при достижении на нём максимального напряжения, то и будет сформирован пилообразный сигнал. По сути дела схема является обычным релаксационным генератором.
Обычно для реализации такого генератора используют тиристор или его аналог на биполярных транзисторах. Но можно использовать альтернативный способ, применив интегральный таймер 555 (КР1006ВИ1). Схема такого генератора пилообразного напряжения изображена на рисунке 1. Она состоит из , выполненного на транзисторе VT1 и стабилитроне D1, и узла управления разрядом, выполненным на микросхеме интегрального таймера 555 (КР1006ВИ1) и диоде D2.
Рис. 1. Принципиальная схема генератора пилообразного напряжения на 555 таймере (КР1006ВИ1).
Выход 3 таймера соединён со входом 5 через диод D2, что позволяет снизить напряжение на внутреннем делителе до нуля при наличии на выходе таймера сигнала низкого уровня. Такая конфигурация позволяет почти полностью разрядить конденсатор С1. Как только конденсатор разрядится до некоторого минимального напряжения, то таймер переключается и конденсатор начинает заряжаться от источника тока, и далее процесс циклично повторяется.
Частота колебаний генератора пилообразного напряжения зависит от ёмкости конденсатора С1 и сопротивления резистора R1. Частота определяется по формулеF=0,4/R1C1. При указанных на схеме номиналах она будет составлять примерно 4 кГц.
Ток, протекающий через резистор R1 должен быть небольшим, так как в процессе разряда конденсатора выход источника тока замыкается на землю. Этот ток рассчитывается по формулеI=(VD1-Vbe)/R1, где VD1 — это напряжение стабилизации стабилитрона D1 (в данном случае 4,7В) и Vbe — прямое напряжение на переходе база-эмиттер транзистора VT1 (0,7В). Для получения хорошей формы сигнала ток, протекающий через резистор R1 не должен превышать 20 мА.
В качестве транзистора VT1 можно использовать практически любой маломощный низкочастотный pnp транзистор, например, КТ502. Стабилитрон D1 — любой с напряжением стабилизации 4,7 вольт. Если применить стабилитрон на напряжение 2,7 вольт, то напряжение питания схемы можно будет снизить до 5В. Диод D2 — любой кремниевый, например, кд503, кд 509.
Схема мультивибратора
Изготовить металлоискатель на микросхеме 555 сможет любой начинающий радиолюбитель, но для этого нужно изучить особенности работы этого прибора. Мультивибратор – это специальный генератор, который вырабатывает с определенной периодичностью прямоугольные импульсы. Причем строго задается амплитуда, длительность и частота – зависят значения от того, какая задача стоит перед устройством.
Для формирования повторяющихся сигналов применяются резисторы и конденсаторы. Длительность сигнала t1, паузы t2, частоту f, и период T можно найти по следующим формулам:
Исходя из этих выражений, можно увидеть, что пауза по длительности не должна быть больше времени сигнала. Другими словами, скважность не будет никогда больше 2. От этого напрямую зависит практическое применение микросхемы 555. Схемы различных устройств и конструкций строятся по даташитам – инструкциям. В них даны все возможные рекомендации для сборки приборов. Скважность можно найти по формуле S=T/t1. Чтобы увеличить этот показатель, необходимо добавить в схему полупроводниковый диод. Его катод соединяется с шестой ножкой, а анод с седьмой.
Если посмотреть в даташит, то в нем указывается обратная величина скважности – ее можно посчитать по формуле D=1/S. Измеряется она в процентах. Работу схемы мультивибратора можно описать следующим образом:
- При подаче питания конденсатор полностью разряжен.
- Таймер переводится в высокоуровневое состояние.
- Конденсатор накапливает заряд и на нем напряжение достигает максимума – 2/3 от питающего.
- Происходит переключение микросхемы и на выходе появляется низкоуровневый сигнал.
- Конденсатор разряжается в течение t1 до уровня 1/3 от питающего напряжения.
- Микросхема 555 переключается снова и на выходе образуется опять высокоуровневый сигнал.
Такой режим работы называется автоколебательным. На выходе постоянно изменяется величина сигнала, микросхема-таймер 555 равные промежутки времени находится в различных режимах.
Описание микросхемы
Это разработка компании из США Signetics. Именно ее специалисты смогли реализовать на практике работы Камензинда Ганса. Это, можно сказать, отец интегральной микросхемы – в тяжелых условиях высокой конкуренции инженерам удалось сделать продукт, который вышел на мировой рынок и завоевал широкую популярность.
В те годы у микросхемы 555 серии не было в мире аналогов – очень высокая плотность монтажа элементов в устройстве и крайне низкая себестоимость. Именно благодаря этим параметрам она заслужила высокую популярность среди конструкторов.




















